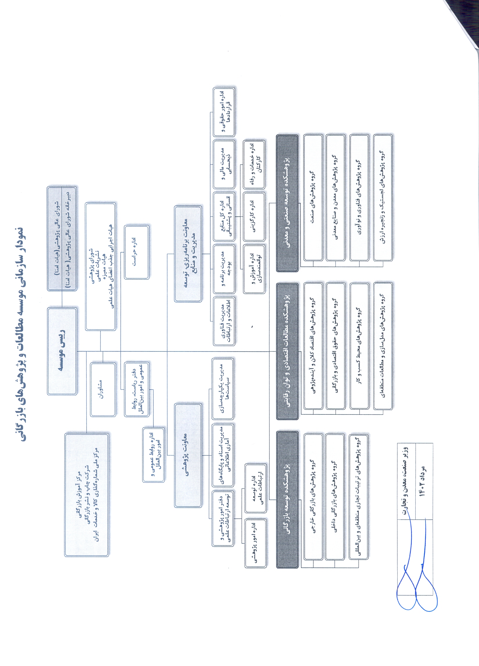
موسسه مطالعات و پژوهشهای بازرگانی از دو معاونت پژوهشی و معاونت برنامهریزی، توسعه مدیریت و منابع و 3 پژوهشكده، 11 گروه پژوهشی و مراكز تابعه شامل مركز آموزش بازرگانی با بیش از 35 نمایندگی آموزشی در سراسر كشور، شركت چاپ و نشر بازرگانی و مركز ملی شماره گذاری كالا و خدمات ایران تشكیل شده است.


